This website requires JavaScript.
Explore
Help
Sign In
LibreCCM
/
libreccm-legacy
Watch
3
Star
0
Fork
You've already forked libreccm-legacy
0
Code
Issues
Pull Requests
Releases
Wiki
Activity
bcccc4cfce
libreccm-legacy
/
doc
/
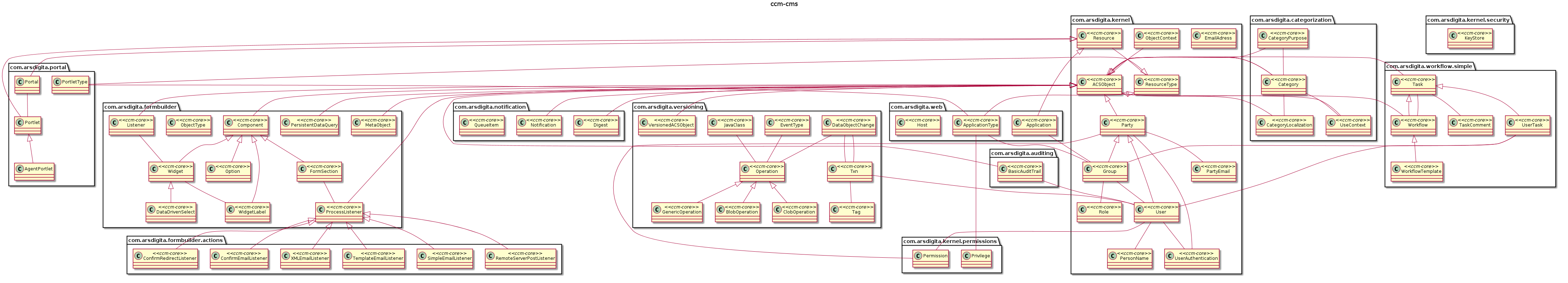
ccm-cms
/
ccm-cms.png
213 KiB
Raw
History